|
PMDK C++ bindings
1.13.0-git107.g7e59f08f
This is the C++ bindings documentation for PMDK's libpmemobj.
|
C++ pmemobj transactions. More...
#include <array>#include <functional>#include <string>#include <vector>#include <libpmemobj++/detail/common.hpp>#include <libpmemobj++/pexceptions.hpp>#include <libpmemobj++/pool.hpp>#include <libpmemobj/tx_base.h>
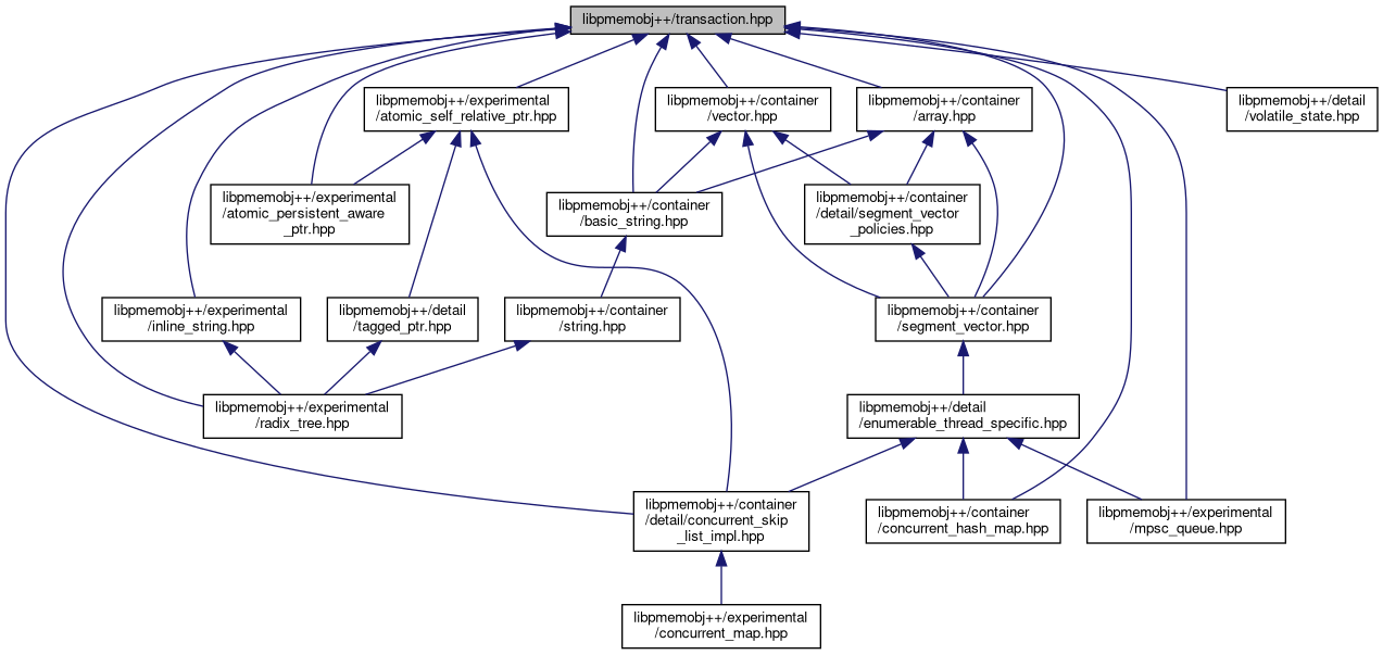
Go to the source code of this file.
Classes | |
| struct | pmem::detail::can_do_snapshot< T > |
| A structure that checks if it is possible to snapshot the specified memory. More... | |
| class | pmem::detail::transaction_base< is_flat > |
| Common functionality for basic_transaction and flat_transaction. More... | |
| class | pmem::obj::basic_transaction |
| C++ transaction handler class. More... | |
| class | pmem::obj::flat_transaction |
| C++ flat transaction handler class. More... | |
Namespaces | |
| pmem | |
| Persistent memory namespace. | |
| pmem::detail | |
| Implementation details. | |
| pmem::obj | |
| Main libpmemobj namespace. | |
Macros | |
| #define | LIBPMEMOBJ_CPP_FLAT_TX_USE_FAILURE_RETURN true |
| Definition to enable back the old transaction behavior. More... | |
Typedefs | |
| using | pmem::obj::transaction = basic_transaction |
| By default, pmem::obj::transaction is an alias to pmem::obj::basic_transaction. More... | |
C++ pmemobj transactions.
| #define LIBPMEMOBJ_CPP_FLAT_TX_USE_FAILURE_RETURN true |
Definition to enable back the old transaction behavior.
If set to false, any failure in tx will immediately return from the scope (possibly of an inner tx). More details in the top-level README.